Processament de formularis
Fins ara ens hem centrat a conèixer les característiques del llenguatge PHP. En aquesta unitat posarem el focus en les característiques pròpies de les aplicacions web i com crear-les amb PHP. Així, veurem com enviar informació mitjançant formularis, com processar-la i com podem mantenir informació entre les diferents sol·licituds HTTP, és a dir, mantenir l'estat.
Variables predefinides
Les variables predefinides són variables internes de PHP que poden usar-se des de qualsevol àmbit, per això s'anomenen variables superglobals. Es tracta d'arrays associatius que contenen un conjunt de valors de diferent naturalesa.
$_SERVER. Conté informació sobre l'entorn del servidor web i d'execució.$_GET,$_POSTi$_COOKIEcontenen les variables que s'han passat al script actual utilitzant, respectivament, els mètodesGET(paràmetres en la URL),POSTi mitjançant cookies HTTP.$_REQUESTjunta en un solament el contingut dels tres arrays anteriors,$_GET,$_POSTi$_COOKIE.$_ENVconté les variables que es puguen haver passat a PHP des de l'entorn en què s'executa.$_FILESconté els fitxers que es puguen haver pujat al servidor utilitzant el mètode POST.$_SESSIONconté les variables de sessió disponibles per al guió actual.
Superglobals
Trobaràs més informació sobre les variables superglobals en Superglobals
Què és una petició HTTP?
Una petició HTTP és una sol·licitud d'un recurs a un servidor. La petició es realitza a través d'unes URL. Amb la petició s'envien també paràmetres.
Hi ha diferents mètodes (METHOD) per a realitzar una petició (GET, POST, PUT, DELETE, PATCH, etc.). Els més habituals són GET, que ja coneixes, i POST. La resta són més utilitzats en les RESTful API.

Mètode GET
El mètodo de sol·licitud GET té les següents característiques:
- S'utilitza per a sol·licitar dades d'un recurs. Mostren els paràmetres que
- s'envien en la url. Es poden utilitzar directament en enllaços.
- El resultat es pot emmagatzemar en cache. Romanen en l'historial del navegador.
- La grandària dels paràmetres està limitat a 2048 caràcters.
Exemple de petició GET

Inspecció de la petició

Inspecció de la petició

Accedir a les dades de la petició GET
Per a accedir a les dades usem la variable superglobal $_GET.
$_GET és un array associatiu les claus del qual coincidiran amb els noms que li hem donat als paràmetres.
Per a accedir als paràmetres de la petició anterior:
echo $_GET['nom'].' '.$_GET['cognom']; // Homer Simpson
Mètode POST
El mètode POST té les següents característiques:
- S'utilitza per a enviar dades a un recurs.
- Els paràmetres van en el cos de la petició, no són visibles per a l'usuari.
- La petició no es guarda en cau.
- No es pot utilitzar en un enllaç.
- No roman en l'historial.
- No tenim la limitació de grandària dels paràmetres.
- Es solen utilitzar en els formularis.
Evitar el CSRF
En tota pàgina que reba paràmetres POST has de comprovar el HTTP referer del navegador, i que aquest siga de dins de la teua web. En PHP el referer que envia el navegador s'emmagatzema en $_SERVER['HTTP_REFERER']. És a dir, sols processarem peticions
que vinguen del teu lloc web.
Més informació
En el següent enllaç trobareu més informació relativa als atacs CSRF CSRF: explicación del ataque Cross Site Request Forgery
Seria tal com:
if(parse_url($_SERVER['HTTP_REFERER'], PHP_URL_HOST)!=$_SERVER['HTTP_HOST'])
die('Anti-CSRF');
Important
Amb aquest codi estem obligant que el navegador envie un referer si o sí. Per tant només ha d'utilitzar-se en pàgines a les quals el navegador accedisca des d'una altra pàgina de la nostra web.
Òbviament no podem col·locar-ho en la primera pàgina a la qual s'accedeix a la nostra web (index.php o similar), ja que si l'usuari a escrit l'adreça a mà en la barra del navegador no s'enviarà referer cap i saltarà el sistema.
Definició de formularis
Com hem dit abans el mètode POST s'empra en els formularis. El formulari següent enviarà les dades a la pàgina index.php (atribut action de l'element form).
Utilitza el mètode post indicat en l'atribut method:
<form action="index.php" method="post">
<label for="nom">Nom</label>
<input type="text" name="nom" value="">
<br />
<label for="cognom">Cognom</label>
<input type="text" name="cognom" value="">
<br />
<input type="submit" value="Enviar">
</form>
Inspecció de la petició: Headers

Inspecció de la petició: Paramètres

Accedir a les dades de la petició POST
Usem la variable superglobal $_POST. Funciona igual que $_GET, però amb els noms (atribut name) que li hem donat als camps del formulari.
En depuració podem mostar totes les dades rebudes:
var_dump ($_POST);
print_r($_POST)
Per a mostrar les dades individualment:
echo $_POST['nom'];
echo $_POST['cognom'];
Accedir a paràmetres no existents
Errors del tipus
Notice: Undefined index: nom in /home/ubuntu/index.php on line 6
nom no existeix en l'array $_POST. La variable supergloblal $_POST està buida si no s'ha
enviat el formulari.
Per a evitar aquest tipus d'errors és important verificar que s'haja enviat el formulari prèviament:
if ($_SERVER['REQUEST_METHOD'] === 'POST')
{
}
Paràmetres multivalents
Hi ha elements HTML que envien diversos valors:
- select multiple
- checkbox
Per recollir les dades, el nom de l’element ha de ser una matriu (array).
<select name="lenguajes[]" multiple="true">
<option value="c">C</option>
<option value="java">Java</option>
<option value="php">PHP</option>
<option value="python">Python</option>
</select>
<input type="checkbox" name="lenguajes[]" value="c" /> C<br />
<input type="checkbox" name="lenguajes[]" value="java" /> Java<br />
<input type="checkbox" name="lenguajes[]" value="php" /> Php<br />
<input type="checkbox" name="lenguajes[]" value="python" /> Python<br />
Així doncs, recopilant les dades:
<?php
$lenguajes = $_GET["lenguajes"];
foreach ($lenguajes as $lenguaje) {
echo "$lenguaje <br />";
}
Validació de formularis
Sempre hem de comprovar que les dades que envia el formulari són correctes.
Les validacions a realitzar són les següents:
- Els camps requerits no han de quedar buits. Ni contenir espais en blanc a l'inici i al final.
- Els camps correu electrònic, data o URL han de tenir el format esperat.
- Tots els camps s'han de filtrar amb
htmlspecialcharsper a evitar atacs de Cross-site Scripting (XSS).
Aquest article sobre Cross-site Scripting és molt il·lustratiu: PHP Form Validation
Validem en el client o el servidor?
La resposta és senzilla: en els dos llocs. La validació en el client millora la usabilitat mentre que la validació en el servidor ens permet una validació més robusta i segura.
Valors buits
- Els camps requerits no haurien de quedar-se buits.
- Per a verificar que un valor no queda buit podem utilitzar diverses funcions:
- La funció
empty() - La funció
isset(). - L'operador coalesce
??.
- La funció
Espais en blanc
- Hem d'eliminar els espais en blanc del principi i final dels camps.
- S'utilitza la funció
trim
Escapar l'entrada
Sempre hem de filtrar l'entrada amb htmlspecialchars abans de mostrar el camp amb echo o similar. Acò convertirà
qualsevol caràcter especial d'HTMLl en l'entitat corresponent, així no interferirà en el programa.
Comprovar l'email
Per a verificar si un email és correcte podem utilitzar la funció filter_var
filter_var($email, FILTER_VALIDATE_EMAIL)
filter_input quan obtenin les dades directament d'una variable externa.
// suposem que rebem les dades d'un formulari que té un quadre de text de nom 'email'
$email = filter_input(INPUT_POST, 'email', FILTER_VALIDATE_EMAIL)
filter_input
filter_input(int $type, string $variable_name[, int $filter=FILTER_DEFAULT[, mixed $options]]):mixed
filter_input agafa una variable externa ($_GET, $_POST, etc) concreta pel seu nom i aplica el filtre indicat.
Els filtres poden sanejar o validar les variables externes.
Per exemple, si volem agafar el valor del paràmetre nom del querystring (http://localhost/index.php?nom=<h1>Homer</h1>) usarem el tipus INPUT_GET.
El filtre FILTER_SANITIZE_STRING elimina etiquetes, i opcionalment elimina o codifica caracters especials.
$nom = filter_input(INPUT_GET, 'nom', FILTER_SANITIZE_STRING). // $nom = Homer
Més informació en:
Comprovar la data
- Per a comprovar la data hem de crear una funció a aquest efecte.
- Podem utilitzar el mètode estàtic
createFromFormatde la classeDateTime
Més informació: http://php.net/manual/es/datetime.createfromformat.php
Exemple
$data1 = "2001-05-02"; // Data és de tipus string
// DateTime::createFromFormat converteix una cadena de text a on objecte DateTime
// ens tornarà una instància de DateTime o FALSE en cas d'error.
$dt1 = DateTime::createFromFormat('Y-m-d', $data1);
if ($dt1 === false) {
echo "La data d'inici és incorrecta";
}
https://www.php.net/manual/es/function.strtotime.php
També és habitual trobar els controls de data separats en 3 elements input. Un per a l’any, l’altre per a mes i l’altre per al dia.
Bones pràctiques en l’obtenció de dades des de l’exterior
Cal seguir les següents bones pràctiques:
- No confieu mai (mai) en l’entrada des de l’exterior del vostre PHP.
- Sanegeu i valideu l’entrada de dades sempre.
- Les funcions
filter_var()ifilter_input()poden sanejar el text i validar els formats de text (per exemple, adreces de correu electrònic, enters). - Recordeu que l’entrada de dades no es limita a formularis enviats per l’usuari. Els fitxers carregats i descarregats, els valors de sessió, les dades de galetes i les dades de serveis web de tercers també són dades que venen de l'exterior.
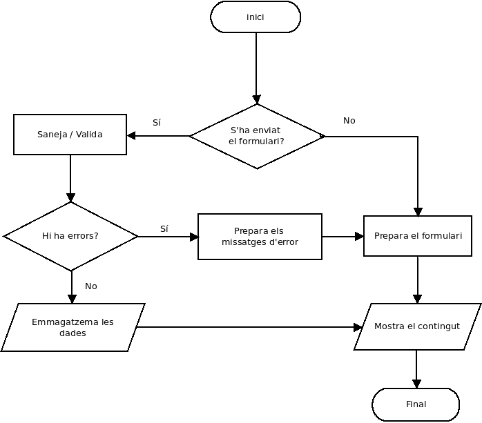
A manera de resum podíem resumir la gestió de formularis en el següent diagrama de flux.

En els següents recursos trobaràs informació addicional sobre els controls de formularis en HTML5:
- Formularios en HTML en MDN web docs.
- Formularios en HTML5 en MDN web docs.
- HTML Forms en W3CSchools.
Reomplint un formulari
Un sticky form és un formulari que recorda els seus valors. Per fer -ho, hem d’omplir els atributs de valor dels elements HTML amb la informació que contenia:
<?php
if (!empty($_POST['modulos']) && !empty($_POST['nombre'])) {
// Aquí se incluye el código a ejecutar cuando los datos son correctos
} else {
// Generamos el formulario
$nombre = $_POST['nombre'] ?? "";
$modulos = $_POST['modulos'] ?? [];
?>
<form action="<?php echo $_SERVER['PHP_SELF'];?>" method="POST">
<p><label for="nombre">Nombre del alumno:</label>
<input type="text" name="nombre" id="nombre" value="<?= $nombre ?>" />
</p>
<p><input type="checkbox" name="modulos[]" id="modulosDWES" value="DWES"
<?php if(in_array("DWES",$modulos)) echo 'checked="checked"'; ?> />
<label for="modulosDWES">Desarrollo web en entorno servidor</label>
</p>
<p><input type="checkbox" name="modulos[]" id="modulosDWEC" value="DWEC"
<?php if(in_array("DWEC",$modulos)) echo 'checked="checked"'; ?> />
<label for="modulosDWEC">Desarrollo web en entorno cliente</label>
</p>
<input type="submit" value="Enviar" name="enviar"/>
</form>
<?php } ?>
Pujada de fitxers
Per a pujar fitxers PHP implementa un mecanisme senzill a través de la variable superglobal $_FILES.
En Pujada d'arxius disposeu de tota la informació necessària per a gestionar la pujada d'arxius.
Formulari
Per poder utilitzar el tipus file en l'element input cal que el formulari incloga l'atribut enctype amb el valor multipart/form-data.
El valor de l'atribut name de l'element input serà l'índex de l'array associatiu $_FILES que ens permetrà obtenir tota la informació del procés de pujada del fitxer.
En el següent exemple:
<form action="upload.php" enctype="multipart/form-data" method="POST">
<input type="hidden" name="MAX_FILE_SIZE" value="10240">
<input type="file" name="image" />
<input type="submit" value="Upload" />
</form>
$_FILES['image'] per obtenir les dades de l'arxiu penjat.
Variable superglobal $_FILES
Cada element en $_FILES és un array que aporta informació sobre el fitxer pujat. Les claus més importants són:
name. El nom original del fitxer pujat. No és massa útil perquè el sistema original pot tindre convencions diferents i pot generar col·lisions si l'utilitzem per a emmagatzemar-lo en la seua ubicació definitiva.type. El tipus MIME del fitxer deduït pel navegador.size. La grandària en bytes del fitxer. Si el fitxer és massa gran el valor enviat serà 0.tmp_name. El nom temporal del fitxer en el servidor on s'ha emmagatzemat el fitxer pujat.
Moure el fitxer
Com que el fitxer pujat es guarda en una carpeta temporal hem d'emprar la funció move_uploaded_file per a guardar-lo en la ubicació definitiva.
La funció is_uploaded_file ens permet a assegurar-nos que el fitxer ha estat pujat usant HTTP POST i no es tracta d'un fitxer maliciós.
move_uploaded_file ja fa eixa comprovació en executar-se.
Gestió d'errors
PHP torna un codi d'error en $_FILES. El codi es pot trabar en la clau error. Per exemple: $_FILES['image']['error'].
Els missates d'error més importants són:
UPLOAD_ERR_OK: La pujada ha sigut correcta.UPLOAD_ERR_INI_SIZE: La grandària del fitxer que s'intenta pujar és major que el valor indicat en la directivaupload_max_filesize.UPLOAD_ERR_FORM_SIZE: La grandària del fitxer que s'intenta pujar és major que el valor indicat en el formulari enmax_file_size.UPLOAD_ERR_NO_FILE: No s'ha enviat cap fitxer.
En Explicació dels missatges d'error teniu més informació.